公司员工喜获第八届中国国际“互联网+”老员工创新创业大赛重庆选拔赛两银两铜好成绩
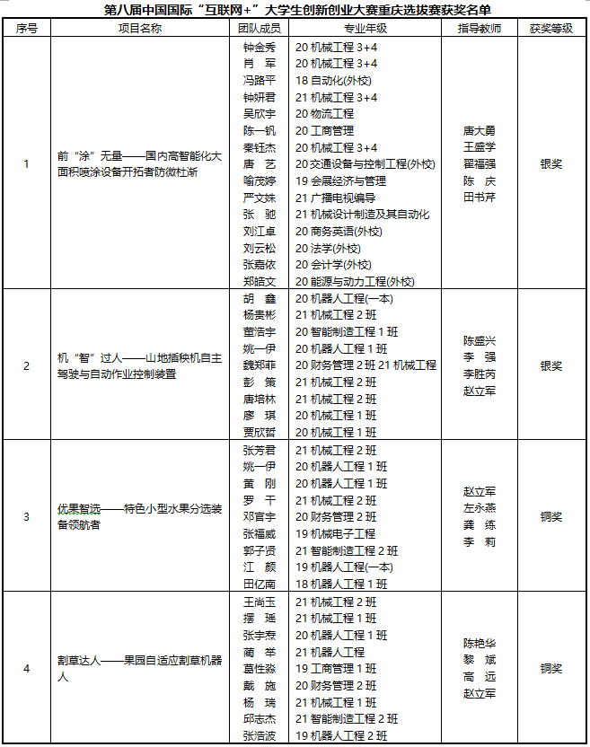
近日,由重庆市教育委员会主办的第八届中国国际“互联网+”老员工创新创业大赛重庆赛区选拔赛结果公布。经过激烈角逐,公司员工代表队喜获“两银两铜”的好成绩。其中《前“涂”无量——国内高智能化大面积喷涂设备开拓者防微杜渐》、《机“智”过人——山地插秧机自主驾驶与自动作业控制装置》项目获得银奖,《优果智选——特色小型水果分选装备领航者》、《割草达人——果园自适应割草机器人》项目获得铜奖。


一直以来,公司坚持“以赛促学、学赛结合”的思路,推动学科竞赛与专业教育的深度融合,进一步提升人才培养质量。本次比赛公司员工获得优异成绩,充分展现了公司师生的良好的创新创业能力,从一个侧面证明了公司创新创业教育工作取得了较好的成效。
据悉,由教育部与地方政府、高校共同主办的中国"互联网+"老员工创新创业大赛位列中国高等教育学会发布的《2022年全国普通高校学科竞赛排行榜》第一位。大赛旨在深化高等教育综合改革,激发老员工创造力,培养造就"大众创业、万众创新"的主力军;推动赛事成果转化,促进"互联网+"新业态形成,服务经济提质增效升级;以创新引领创业、创业带动就业,推动高校毕业生更高质量创业就业。(拟稿:鲁鹏 审核:曹勇)