中国·tyc5997太阳集团(Macau)股份有限公司
集团首页
公司主页
English
切换导航
tyc5997太阳集团
集团首页
关于我们
学科科研
团队队伍
本科教育
研究生教育
党建工作
团学工作
员工之家
人才招聘
联系我们
关于我们
tyc5997太阳集团简介
经理寄语
历任领导
现任领导
组织机构
院训院徽
团队队伍
省部级以上人才
教授副教授
外聘专家
博士风采
讲师
管理人员
离退休人员
本科教育
专业设置
培养方案
实训中心
实践基地
教学研究
教学成果
特色培养
研究生教育
学位点简介
培养方案
导师队伍
联培基地
学科科研
重点学科
科研平台
学科团队
管理制度
科研项目
科研成果
人才招聘
本科招生
研究生招生
就业指导
校园招聘
创新创业
党群工作
组织建设
理论学习
文书范式
教工之家
关工委
团学工作
共青团
员工会
员工社团
员工科研
文化品牌
员工之家
员工分会
员工活动
员工风采
员工影集
联系我们
人才招聘
栏目导航
+
本科招生
研究生招生
就业指导
校园招聘
创新创业
本科招生
研究生招生
就业指导
校园招聘
创新创业
快速导航
友情链接
行业动态
媒体视点
机电工程实训中心
机电创客
下载中心
当前位置:
首页
> 研究生招生
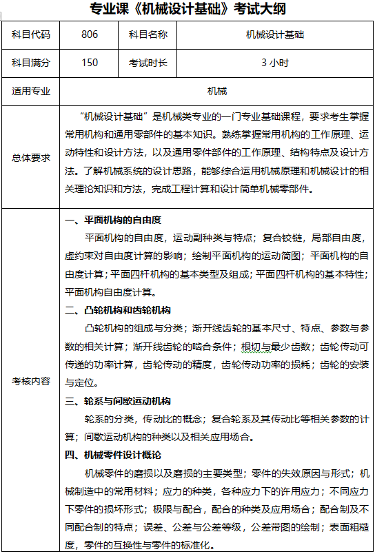
专业课《机械设计基础》考试大纲
浏览次数:次
发布时间:2022-09-15 15:40
Copyright © 中国·tyc5997太阳集团(Macau)股份有限公司 版权所有 All Rights Reserved | 渝ICP备05001037号 | 技术支持:现代教育技术中心