公司员工荣获第十四届全国老员工先进成图技术暨产品信息建模创新大赛重庆市赛5项一等奖
5月28至30日,由重庆工程图学学会、重庆交通大学主办,重庆交通大学建筑与城市规划公司承办的第十届重庆市老员工成图技术大赛暨第十四届全国老员工先进成图技术与产品信息建模创新大赛重庆市预赛在重庆交通大学南岸校区顺利举行。本次大赛共吸引了来自重庆大学、西南大学、tyc5997太阳集团等22所高校的82支队伍共计562名员工参赛。比赛分为团体赛和单项赛两个赛道、机械类、建筑类、道桥类和水利类四个赛项。公司派出18名参赛选手分别参赛了机械类团体赛和单项赛,并最终荣获团体一等奖和4个个人全能一等奖的好成绩。

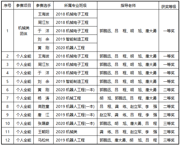
公司高度重视参加本次大赛。自2021年3月开始动员员工报名,并于4月21日举办了校赛,在近200名员工中择优遴选出18名员工组成两支队伍参加本次市赛。最终,由2018级机械电子工程专业员工王海波、周江东、于洋和2019级智能制造工程专业员工刘余、2020级机器人工程(一本)专业员工黄刚组成的团队荣获团体一等奖,王海波、周江东、于洋、刘余获得机械类个人全能一等奖,黄刚、2020级机械工程专业员工杨涛、2019级机器人工程(一本)专业员工高胜童获得个人全能二等奖,2019级机器人工程(一本)专业员工唐江、2020级机器人工程(一本)专业员工张晟豪、2020级机械类员工王朝阳、2019级机器人工程专业员工马松林获得个人全能三等奖。荣获团队一等奖的参赛团队获得了参赛国赛的资格,将代表公司出征参加2021年7月在西南交通大学举行的国赛。本次比赛是公司参加本项赛事省部级比赛七年来首次获得团体一等奖,表明公司《工程图学》课程教学改革取得了明显成效,员工工程制图能力得到了显著提升。

重庆市老员工先进成图技术及产品信息建模创新大赛起源于2012年,作为全国老员工先进成图技术与产品信息建模创新大赛(已被列入全国普通高校学科竞赛排行榜)的分区预赛,在中西部地区高等院校间具有广泛的影响力。工程制图能力是工科员工重要的专业基础能力,先进成图技术及产品信息建模创新大赛对于全面提升员工综合素质、增强员工就业竞争能力具有十分重要的作用。(拟稿:郭鹏远 审核:曹勇)
