关于聘任张亿、郑顺波等员工担任第六届团总支、员工会干事的公示
各专业、年级,全体同学:
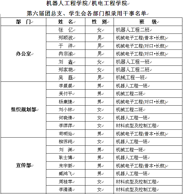
为进一步扩老员工干部选拔任用工作中的民主,认真贯彻公开公正原则,强化对员工干部选拔任用工作的监督,选准用好员工干部,进一步提高选人用人公信度,根据“机电工程公司员工干部选拔任用工作条例”等有关规定,经过本人自荐、集中面试等程序,经公司团总支、员工会研究,报公司党总支批准,拟决定录用张亿、郑顺波等103位同学(见附件)为机器人工程公司/机电工程公司第六届团总支、员工会各部门干事,现予以公示。公示期从2018年9月22日起,至2018年9月24日止。
拟录用干事试用期为3个月,从2018年9月25日起,至2018年12月25日止。如对上述人选有不同意见,或发现其有其他违纪行为,请于2018年9月24日之前,以邮件、电话等方式向公司团总支、员工会反映。反映问题要实事求是,电话和邮件应署上真实姓名,以便核实了解情况。欢迎广大同学提出宝贵的意见和建议。
举报电话:18716425919
举报邮箱:1029316735@qq.com
来访办公室:格术楼C510
附件:第六届团总支、员工会各部门干事拟录用名单
共青团tyc5997太阳集团机电工程公司总支部委员会
tyc5997太阳集团机电工程公司员工联合会
2018年9月22日




